卫生署中医药规管办公室

中药复方颗粒的化学指标成分分析

GCMTI RD-1:2025
利用高效液相色谱/超高效液相色谱二极管阵列技术
检测中药复方颗粒中芍药苷的含量

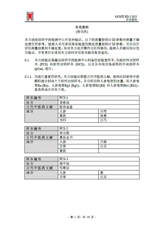
GCMTI RD-2:2025
利用液相色谱串联质谱仪技术
检测中药复方颗粒中人参皂苷的含量

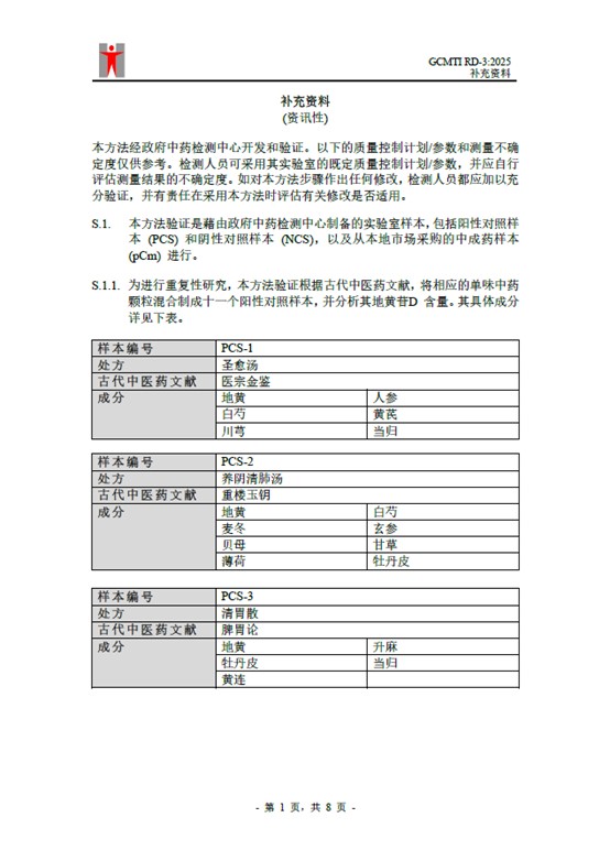
GCMTI RD-3:2025
利用高效液相色谱/超高效液相色谱二极管阵列技术
检测中药复方颗粒中地黄苷D的含量